Instance Verification Kit (IVK)
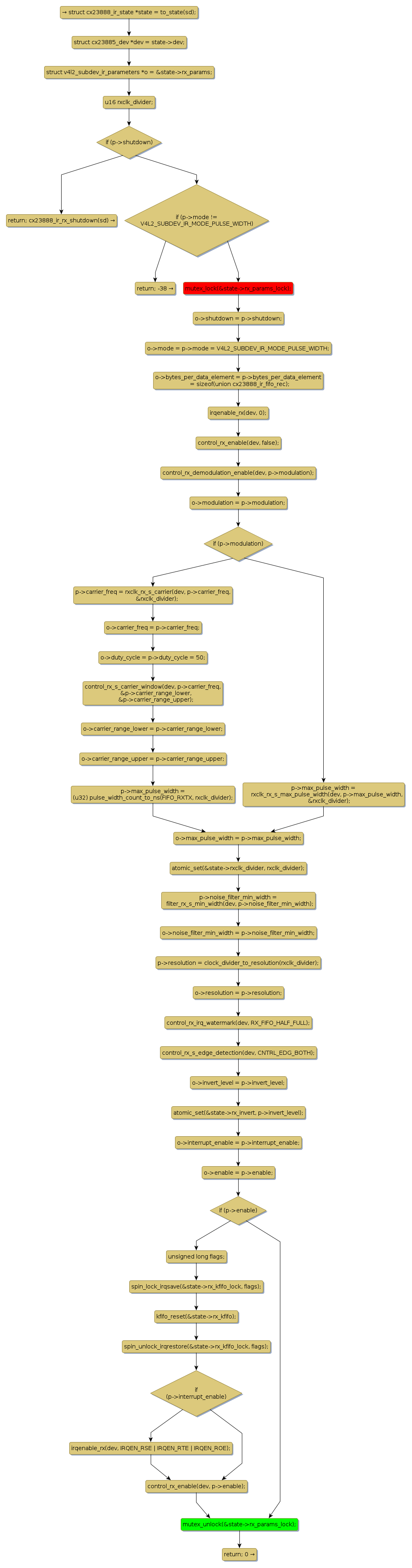
mutex lock @ [21168+35+/linux-3.19-rc1/drivers/media/pci/cx23885/cx23888-ir.c]
Instance Signature: rx_params_lock
|
The Matching Pair Graph:
|
|
Function Name
|
Control Flow Graph (CFG)
|
Events Flow Graph (EFG)
|
Source Correspondence
|
|
cx23888_ir_rx_s_parameters
|
|
|
[20777+26+/linux-3.19-rc1/drivers/media/pci/cx23885/cx23888-ir.c]
|